薇姐便民平台

 找回密码
 立即注册
搜索
热搜: 活动 交友 discuz
查看: 5467|回复: 0

热议!滨州这一“网红”小区物业发公告

[复制链接]
发表于 2023-3-28 21:57:00 | 显示全部楼层 |阅读模式 | 来自山东


3月28日,收到滨州望海花园小区业主投稿:
X1QAGLOaurDg5tT5.jpg


该业主附上了两张业主群聊截图:
Nlt2jtjy2Ty6yjeC.jpg


jpus2r266662i6wS.jpg

注:截图中“2011”应为“2021”

业主分享的群聊显示,物业公司人员在群内发布《催缴公告》后引发讨论,业主们主要针对小区存在两家物业公司期间该不该收物业费的问题。

yxmyBtstT6tBBBf9.jpg

2020年,该小区东门,两个物业公司的保安

wZcYlNt6LXIP6f6z.jpg

2020年,两波不同的打扫卫生队伍

有业主称小区存在俩物业期间,物业费交给了前物业怎么办?现物业公司人员认为这些业主应该向前物业索要回来,再给他们。
据了解,滨州望海花园小区因长时间存在俩物业而出名,最终在2022年7月份通过法院的强制执行公告,前物业才正式撤出。但因为此前双方的“剑拔弩张”导致物业前后没有很顺利的交接,也留下了不少的矛盾隐患。

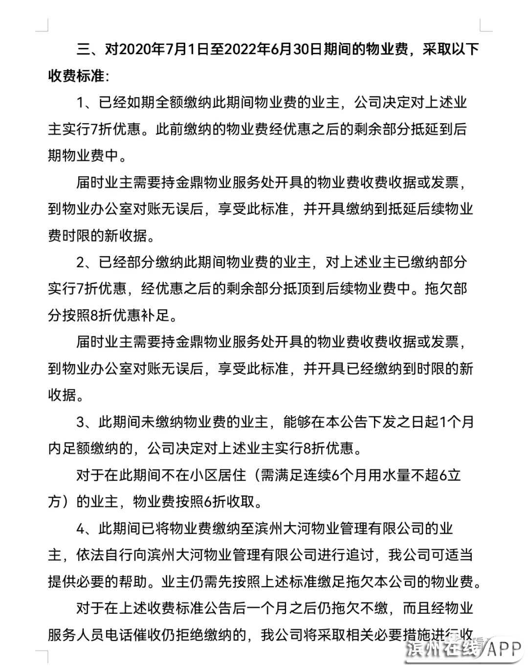
针对“小区存在俩物业”期间物业费问题,2022年10月份,现物业(即滨州市金鼎物业管理有限公司)曾公告过《方案》和优惠活动:

FQvmF3v3zN3FwwIv.jpg


y7j899eeEZ7s5V3f.jpg


G6Sa3hsdin7CpmNB.jpg


大部分业主对此方案并不买账。

而此次催缴,更激起业主的不满。

“小区存在俩物业”期间的各项费用,应该如何收取?之前垫付费用的明细等是否应该和小区公共收益一样公开透明?业主应有最基本的知情权。

到底如何解决最科学、公平、透明,考验着业主自己、业委会、社区、物业等各方的协调能力,而不是冷冰冰隔空发“公告”......
您需要登录后才可以回帖 登录 | 立即注册

本版积分规则

QQ|小黑屋|薇姐便民平台 ( 鲁ICP备14018217号 鲁公网安备 37160202000169号 )

鲁公网安备 37160202000169号

鲁公网安备 37160202000169号

GMT+8, 2025-12-18 10:01 , Processed in 0.074477 second(s), 25 queries .

Powered by Discuz! X3.4

© 2001-2023 Discuz! Team.

快速回复 返回顶部 返回列表